首页
走进中天
集团简介
董事长致辞
中天之路
组织架构
业务布局
荣誉展示
企业文化
中天故事
匠筑精品
流金岁月
中天人物
司庆盛况
庆典寄语
党建引领
党建动态
先进事迹
红色记忆
动态信息
集团要闻
公示公告
图片新闻
公司视频
媒体关注
平面刊物
服务领域
工程服务
地产置业与社区服务
延伸服务
服务领域
工程服务
地产置业与社区服务
新材料新能源
PPP
教育
可持续发展
项目管理标准化
技术创新
深化设计
装配式建造
绿色建筑
数字建造
EPC
布局海外
大客户合作
爱心中天
慈善综述
爱心历史
数说慈善
典型项目
暖心故事
加盟中天
乐活中天
职等你来
首页
走进中天
集团简介
董事长致辞
中天之路
组织架构
业务布局
荣誉展示
企业文化
中天故事
匠筑精品
流金岁月
中天人物
司庆盛况
庆典寄语
建党100周年
建党动态
先进事迹
红色记忆
动态信息
集团要闻
公示公告
图片新闻
公司视频
媒体关注
平面刊物
服务领域
工程服务
地产置业与社区服务
延伸服务
服务领域
工程服务
地产置业与社区服务
新材料新能源
PPP
教育
可持续发展
项目管理标准化
技术创新
深化设计
装配式建造
绿色建筑
数字建造
EPC
布局海外
大客户合作
爱心中天
慈善综述
爱心历史
数说慈善
典型项目
暖心故事
加盟中天
乐活中天
职等你来
NEWS
动态信息
集团要闻
公示公告
图片新闻
公司视频
媒体关注
平面刊物
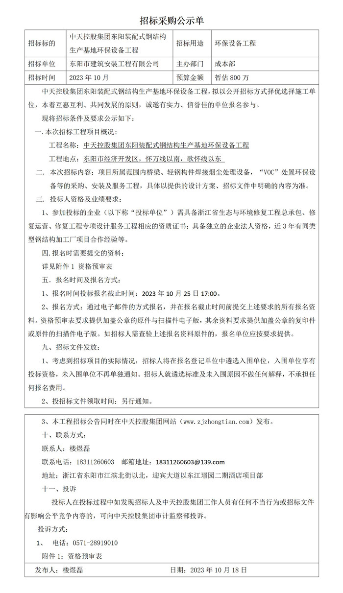
中天控股集团东阳装配式钢结构生产基地环保设备工程招标采购公示
发布时间:2023/10
附件1 资质预审文件.docx
上一篇
返回
下一篇
法律声明
隐私政策
乐动网页版登录入口
|
6686体育(中国)官方网站
|
开云电子
|
开云官方在线入口
|
开云网页版·官方版在线登入
|
千亿体育在线
|
开云集团中国有限公司官网
|
九游平台
|
好博网页版
|